国务院印发《关于做好自由贸易试验区全面对接国际高标准经贸规则推进高水平制度型开放试点措施复制推广工作的通知》
来源: 周口市商务局 时间: 2025-07-10 10:33:01 访问量:0

字体大小[ ] 打印

分享:

国务院关于做好自由贸易试验区全面对接国际高标准经贸规则推进高水平制度型开放试点措施复制推广工作的通知

国函〔2025〕68号

各省、自治区、直辖市人民政府,国务院各部委、各直属机构:

主动对接国际高标准经贸规则,实现规则、规制、管理、标准相通相容,是建设更高水平开放型经济新体制的重要举措。2023年11月,国务院印发《全面对接国际高标准经贸规则推进中国(上海)自由贸易试验区高水平制度型开放总体方案》(国发〔2023〕23号),支持中国(上海)自由贸易试验区全面对接国际高标准经贸规则开展先行先试,打造国家制度型开放示范区。经过一年多的试点试验,中国(上海)自由贸易试验区开展了一批引领性、标志性制度创新,形成了一批具有较高含金量的先进经验和典型案例。为用好中国(上海)自由贸易试验区全面对接国际高标准经贸规则的试点经验,在更大范围释放制度创新红利,以高水平开放推动深层次改革、高质量发展,现就做好复制推广工作通知如下:

一、各地区、各部门要深刻认识当前形势下做好复制推广工作的重要意义,认真抓好、抓出成效。复制推广工作要坚持以习近平新时代中国特色社会主义思想为指导,深入贯彻党的二十大和二十届二中、三中全会精神,坚持稳中求进工作总基调,进一步全面深化改革,扩大高水平对外开放,更好统筹发展和安全,深入实施自由贸易试验区提升战略,主动对接国际高标准经贸规则,构建与中国式现代化相适应的管理制度和监管模式,打造透明稳定可预期的制度环境。

二、各省、自治区、直辖市人民政府要强化主体责任,加强对复制推广工作的组织领导,完善工作机制,明确责任人、时间表、路线图。要因地制宜做好复制推广工作,充分考虑实际情况,重点推进企业和群众急需的试点举措,做好与其他改革开放试点措施的相互协调、相互衔接。要全面准确宣传解读,及时总结提炼好的经验做法,确保复制推广工作取得实效。

三、国务院有关部门要按照职责分工,加强对各地区复制推广工作的支持指导。对确需制定具体意见、办法、细则、方案的,应在本通知印发之日起一年内完成。商务部要加强统筹协调,推动解决复制推广过程中遇到的困难和问题。

四、各地区、各部门要统筹开放和安全,完善风险防控制度,加强风险评估预警,强化风险防范化解,在推动措施落地见效的同时,实施与之相适应的风险防控措施,健全权责明确、公平公正、公开透明、简约高效的监管体系。对出现的新情况、新问题,要及时研究解决,不断调整优化实施举措。重大事项及时按程序请示报告。

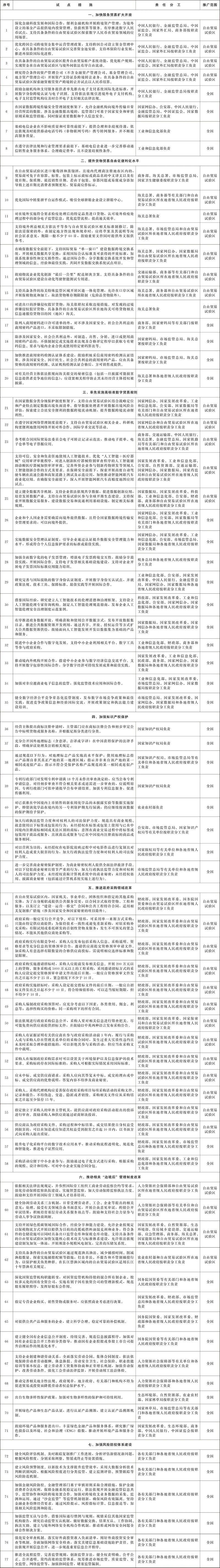
附件:自由贸易试验区全面对接国际高标准经贸规则推进高水平制度型开放试点措施复制推广任务表

国务院

2025年7月2日

(此件公开发布)

附件


自由贸易试验区全面对接国际高标准经贸规则推进高水平制度型开放试点措施复制推广任务表

图片

来源:中国政府网



责任编辑:周口市商务局管理员